In this web-essay I will demonstrate that residential Architecture uses repeating patterns in it’s designs.
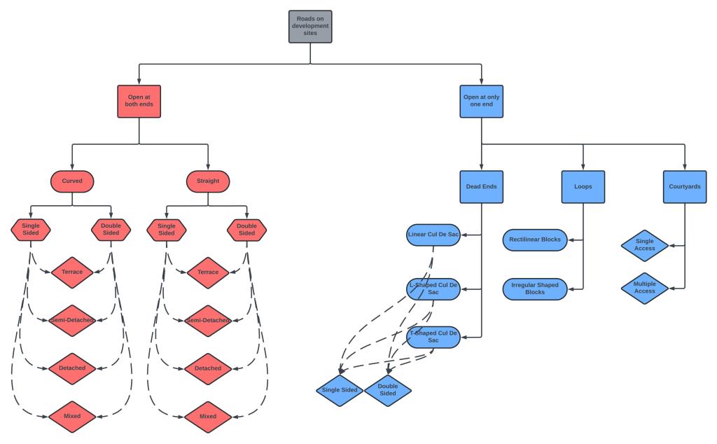
There are different types of roads found on residential development site plans. They are grouped by being open at both ends or closed at one. Open roads connect one side of a site to another. Closed roads are dead ends and there are three sub types; Cul De Sacs, loops and courtyards.

Through Roads



Open at one end roads










Repeating road patterns
These road patterns repeat across many different residential development site plans. There are two main types of roads on development sites. These are roads that are open on both ends and those have an opening on only one end. There sub types of each of these two groups. Site plans are complicated but hopefully knowing a bit about some common repeating patterns can help make them more understandable.
Thanks for reading from Simon M. MCIAT.
